# 小程序内容审核常见问题
# 1. 问题背景
随着互联网、智能设备及各种新生业务的快速发展,互联网数据呈指数式增长,其中也充斥着各种不可控的风险因素,例如:色情内容和垃圾广告等。内容安全识别成为短视频、新闻资讯、直播等平台急需的能力。然而,传统手段识别成本较高,企业内容运营面临新的技术挑战。
小程序作为互联网场景的延伸(如互动直播,社区论坛,电商购物,少儿教育,即时通讯等场景下,均可以通过小程序落地实际业务),在引入 UGC/PGC 之后,均可能存在内容风险问题。
# 2. 如何对小程序上架进行审核
在 FinClip 中,我们提供的「小程序上架审核功能」,可以帮助您已有的人工团队,对用户自发上传的小程序内容进行管控与预研。所有小程序在上架之前均需要通过审核操作。您的人工团队可以通过移动 App 或网页端,对小程序进行审核,查看其中是否存在可能的内容风险。
运营端的审核页面如下图所示,其中会显示小程序的相关信息以及二维码,供您在查看小程序相关信息后,使用 App 扫码审核。

也可以点击审核二维码下方的页面预览审核,在浏览器中打开小程序,完成审核操作(本功能在私有化版本中属于付费功能)。

# 3. 如何对 UGC/PGC 内容进行审核
在小程序中引入 UGC/PGC 业务后,小程序的内容变化速度将急剧上升。因此您可能需要在内容发布前与内容发布后,在多个环节进行管控,此外还需要对行业舆情风向有更敏锐的洞察力,从而快速应对可能新增的有害内容。
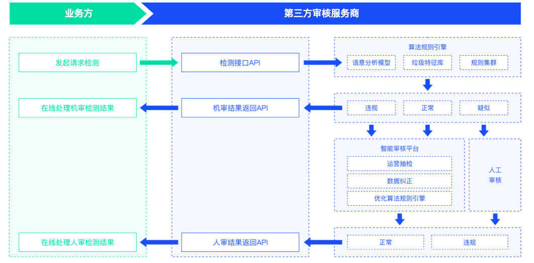
常见的处理方式为将其中的 UGC/PGC 内容(如视频,音频,图片,留言评论,昵称签名,头像动态等信息),通过 API 的方式传递至第三方审核服务商,由第三方审核服务商完成审核操作,最终返回对应的信息,如下图所示:

如果您有对小程序内容业务审核的相关诉求,欢迎联系我们获得更多帮助。